This project combines databases, visual design, and an IoT system to show the impact of humanity on marine life and elicit an emotional response from the user. The prototype has great potential to help raise awareness among teenagers about the need to protect the oceans when marine life is at risk due to environmental changes and human activities.

The technology I used: Figma, Arduino, Adobe Photoshop, Adobe Illustrator
Role: UI/UX Designer and Researcher

Design Process

discover
Discover
define
Define
ideation
Ideate
deliver
Deliver
test
Test

Problem Statement

  • The primary hurdle lies in translating collected data into compelling formats that drive positive behavioral changes for marine conservation.
  • El Niño frequency increases due to emissions, intensifying warming cycles.
  • Existing solutions typically focus on specific aspects of climate change, leaving a gap for comprehensive approaches.
  • Humans often don't realize the knock-off effect that some of their daily actions can damage the ocean.
  • Target users

    The target users of the prototype are Australian adolescents aged between 13 and 19.

    Stakeholders

    Marine ecologists, Environmental and Educational organizations

    Objectives & Goals

  • Converting complex scientific data into accessible narratives, visualizations, and educational campaigns.
  • Bringing attention to the damage that human behavior is doing to the oceans through a fun interactive format.
  • Creating a sense of wonder and concern for marine ecosystems to inspire action, sustainable practices, and supportive policies.
  • Ethical Consideration

    a. Impact on Marine Life:

  • Risk: Deployment of IoT sensors may disrupt natural marine behavior.
  • Evolution: Utilizing simulated environments and existing data APIs to minimize direct interference.

  • b. Impact of Human Emotions:

  • Risk: Overstating crises may induce panic or skepticism.
  • Evolution: Adhering to design guidelines , using color psychology for authentic emotional resonance.
  • Features & Functionalities

    Real-time data: showcases real-time marine data, including temperature, pH, salinity, and pollutant levels, providing users with an overview of the current oceanic conditions.

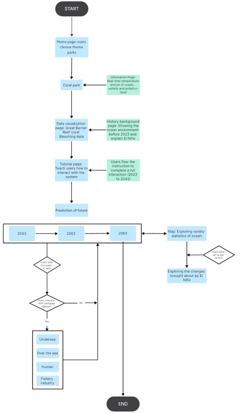
    Explore location map: enables users to navigate and discover marine parks through visual representations on a map interface, offering essential information about each park.

    Tutorial page: Guides users how to engage with physical interactions, facilitating effective navigation and utilization of the website's features.

    Coral bleaching Map: Visually represents the extent and impact of coral bleaching across different regions.

    Timeline Switching: Users can traverse through various time periods to explore future oceanic conditions.

    Blow Function (Physical): Users can physically blow into a device to simulate an El Niño event, providing an interactive and immersive experience in understanding its environmental impact.

    Pour Hot Water Function (Physical): Allows users to pour hot water physically, symbolizing the emission of CO2 from driving cars and its contribution to oceanic temperature rise.

    User Flow

    Users navigate through six themed regions, accessing real-time ocean data and educational content on coral bleaching and the El Niño phenomenon. After a tutorial, users interact with a prototype simulating three years (2043, 2063, 2083), exploring the impact of rising ocean temperatures on corals by pouring hot water into a fish tank. They can also observe marine life data growth on a map page and simulate El Niño effects by blowing into a voice sensor. Once users explore all three years, their interaction with the prototype concludes, providing an immersive and educational experience on marine ecosystem dynamics.

    Ideation & Visual Design

    The futuristic style of the overall design

    To visually convey the oceans' vulnerability and deepen environmental awareness, we adopt a futuristic design tone infused with pessimistic warnings. Our design presents future environmental changes resulting from human destruction, serving as a cautionary tale. Vivid visuals depict coral catastrophes, bird extinction from fish loss, and fish bones on human tables, prompting reflection and action.

    Teen-Oriented UI Design Strategies

    To ensure consistency in design, we employ intuitive icons for quick comprehension. A unified oceanic color palette evokes nature, tranquility, and comfort, with bright and light hues for a pleasant visual experience. Given teenagers' curiosity and love for exploration, the UI incorporates numerous exploratory elements to engage users.

    Visualizing Real-Time Data into Intuitive Marine Behaviors

    Marine organisms' responses to environmental changes are direct and observable, making them an effective tool for conveying complex data to users who may lack intuitive cognitive abilities for numerical metrics.

    Use of Timeline for Auxiliary Immersive Storytelling

    By incorporating storytelling throughout interactive pages, users become emotionally invested in the journey. Interactions follow a timeline depicting future global warming impacts, prompting users to explore human life events, seabird situations, and potential El Niño occurrences. Users advance the story, fostering an immersive experience.

    Understanding Environmental Impact Through Interactive Storytelling

    The physical prototype employs interactive storytelling to visualize various types of big data. Animated GIFs are strategically placed on the web page and triggered by sensor inputs, creating a dynamic storytelling experience aligned with the timeline. Users receive visual feedback for each interaction, enhancing engagement and understanding of the environmental impact.

    Sketches

    Before sketching the low-fi prototype, I have set three initial features that need to have on this project, including Real-time data visualization, Coral bleaching visualization, and Timelines influenced by human behavior. Some HCI knowledge and notions were used in this project. For example, dark patterns and nudges are the two most common artifices to catch people's attention.

    High-Fidelity Prototype

    Home page
    Explore themed maps
    Real-time data
    Tutorial page
    Interaction page

    Data Visualization

    Knock-on effects on the undersea, seabirds, fisheries and human life due to excessive human behavior.

    The effects of El Niño on sea temperature, coral bleaching, marine animal migration.

    Evaluation

    Overview of Evaluation Methodology:
    • Conducted code-based testing late in project implementation with six users from diverse backgrounds.
    • Employed Think Aloud and Interviews to gather comprehensive feedback on usability and emotional impact.

    Outcomes/Insights:
    • Challenges with Understanding Human Behavior Patterns: Feedback indicated visuals didn't clearly convey the association between daily actions and environmental impacts, prompting optimization of visual presentation.
    • Introduction of Tutorial Page to enhance the user experience: Added a tutorial page to aid users in understanding interactions and acquiring ocean data, enhancing autonomy and fluidity.
    • Emotional Stimulation and Education Enhancement: Positive feedback on emotional impact led to the addition of more visual data and interactive elements. Additionally, suggestions to include data on the El Niño phenomenon were implemented to enhance science education on coral bleaching and global warming.

    Final Project

    Kickstarter video
    Prototype Demo

    What I've learned

    • User research and testing are essential to understanding target users.
    • Visual visualization is more than simply displaying images and colours; it serves as a bridge between the user's mind and the design information.
    • Simple and intuitive navigation is important for ease of use.

    Areas for improvement

    Enhanced Immersive Experiences:

    Future iterations aim to explore multi-dimensional immersive experiences by integrating additional sensors and interactive modalities like sound and touch. Minimizing mouse reliance and adopting more intuitive interaction methods will deepen user engagement and emotional resonance.

    Diversifying Narrative Outcomes:

    Exploring diverse scenarios can illustrate potential recoveries or preservation efforts, offering users a more comprehensive understanding of marine ecosystems.